12
单页列表

EG2003:高效MOS/IGBT栅极驱动芯片,无刷电机与电源DC-DC的理想选择

数量100000 PCS
品牌EGMICRO EG2003
数量

芯片描述

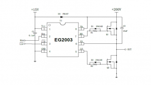
EG2003是一款高性价比的MOS管、IGBT管栅极驱动专用芯片,内部集成了逻辑信号输入处理电路、欠压保护电路、电平位移电路、脉冲滤波电路及输出驱动电路,专用于无刷电机控制器、电源DC-DC中的驱动电路。

EG2003高端的工作电压可达200V,低端Vcc的电源电压范围宽10V~20V。该芯片输入通道HIN内建了一个200K下拉电阻,LIN______内建了一个200K上拉电阻,在输入悬空时使上、下功率MOS管处于关闭状态,输出电流能力IO+/-0.3/0.6A,采用SOP8封装。

芯片特点

    • 高端悬浮自举电源设计,耐压可达200V

    • 适应5V、3.3V输入电压

    • 最高频率支持500KHZ

    • VCC和VB端电源带欠压保护

    • 低端VCC电压范围10V-20V

    • 输出电流能力IO+/-0.3A/0.6A

    • 内建死区控制电路

    • HIN输入通道高电平有效,控制高端HO输出

    • LIN______输入通道低电平有效,控制低端LO输出

    • 外围器件少

    • 封装形式:SOP-8

    • 无铅无卤符合RHOS标准


应用领域

    • 移动电源高压快充开关电源

    • 无线充电驱动器变频水泵控制器

    • DC-DC电源

    • 无刷电机驱动器

  评论通过审核后显示。
粤ICP备14009117号
蝉知 蝉知5.1