深圳市百盛新纪元半导体有限公司,自成立以来,始终坚守诚信为本的原则,专注于半导体领域的技术创新与服务提升。我们专注于DC-DC升压转换芯片、降压转换芯片、MOS场效应管、LDO稳压芯片、锂电池充电管理芯片、锂电池保护系统芯片、过压过流保护芯片、电压检测芯片的研发与销售,凭借多年的半导体销售从业经验和公司经验丰富的FAE团队,我们为客户提供优质的产品和全方位的服务。
我们的产品广泛应用于智能机器人、无线充、移动电源、无人机、安防监控、车载导航、行车记录、暖手宝、补水仪、玩具等领域,以卓越的性能和稳定的品质赢得了客户的广泛赞誉。无论是产品的性能还是服务的质量,我们都力求做到最好,以满足客户不断变化的需求。
百盛新纪元秉持仓储式的经营理念,以诚信、感恩、服务为宗旨,致力于为客户提供多元化、全方位的优质服务。我们深知,只有真正站在客户的角度思考问题,才能赢得客户的信赖和支持。因此,我们始终坚持用心服务,用心倾听,用心满足客户的每一个需求。
EG2003:高效MOS/IGBT栅极驱动芯片,无刷电机与电源DC-DC的理想选择
详情
芯片描述
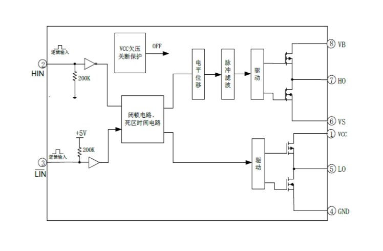
EG2003是一款高性价比的MOS管、IGBT管栅极驱动专用芯片,内部集成了逻辑信号输入处理电路、欠压保护电路、电平位移电路、脉冲滤波电路及输出驱动电路,专用于无刷电机控制器、电源DC-DC中的驱动电路。
EG2003高端的工作电压可达200V,低端Vcc的电源电压范围宽10V~20V。该芯片输入通道HIN内建了一个200K下拉电阻,LIN______内建了一个200K上拉电阻,在输入悬空时使上、下功率MOS管处于关闭状态,输出电流能力IO+/-0.3/0.6A,采用SOP8封装。
高端悬浮自举电源设计,耐压可达200V 适应5V、3.3V输入电压 最高频率支持500KHZ VCC和VB端电源带欠压保护 低端VCC电压范围10V-20V 输出电流能力IO+/-0.3A/0.6A 内建死区控制电路 HIN输入通道高电平有效,控制高端HO输出 LIN______输入通道低电平有效,控制低端LO输出 外围器件少 封装形式:SOP-8 无铅无卤符合RHOS标准 移动电源高压快充开关电源 无线充电驱动器变频水泵控制器 DC-DC电源 无刷电机驱动器芯片特点
应用领域

深圳市百盛新纪元半导体有限公司
郑晓晓
2851339680
13534212799 / 0755-6130 3950
邮箱:Parkson@szparkson.net
公司:深圳市福田区华强北赛格广场24楼2405A