深圳市百盛新纪元半导体有限公司,自成立以来,始终坚守诚信为本的原则,专注于半导体领域的技术创新与服务提升。我们专注于DC-DC升压转换芯片、降压转换芯片、MOS场效应管、LDO稳压芯片、锂电池充电管理芯片、锂电池保护系统芯片、过压过流保护芯片、电压检测芯片的研发与销售,凭借多年的半导体销售从业经验和公司经验丰富的FAE团队,我们为客户提供优质的产品和全方位的服务。
我们的产品广泛应用于智能机器人、无线充、移动电源、无人机、安防监控、车载导航、行车记录、暖手宝、补水仪、玩具等领域,以卓越的性能和稳定的品质赢得了客户的广泛赞誉。无论是产品的性能还是服务的质量,我们都力求做到最好,以满足客户不断变化的需求。
百盛新纪元秉持仓储式的经营理念,以诚信、感恩、服务为宗旨,致力于为客户提供多元化、全方位的优质服务。我们深知,只有真正站在客户的角度思考问题,才能赢得客户的信赖和支持。因此,我们始终坚持用心服务,用心倾听,用心满足客户的每一个需求。
双口QC3.0快充协议IC-FP6601AA,适用于旅充墙充,车充
详情
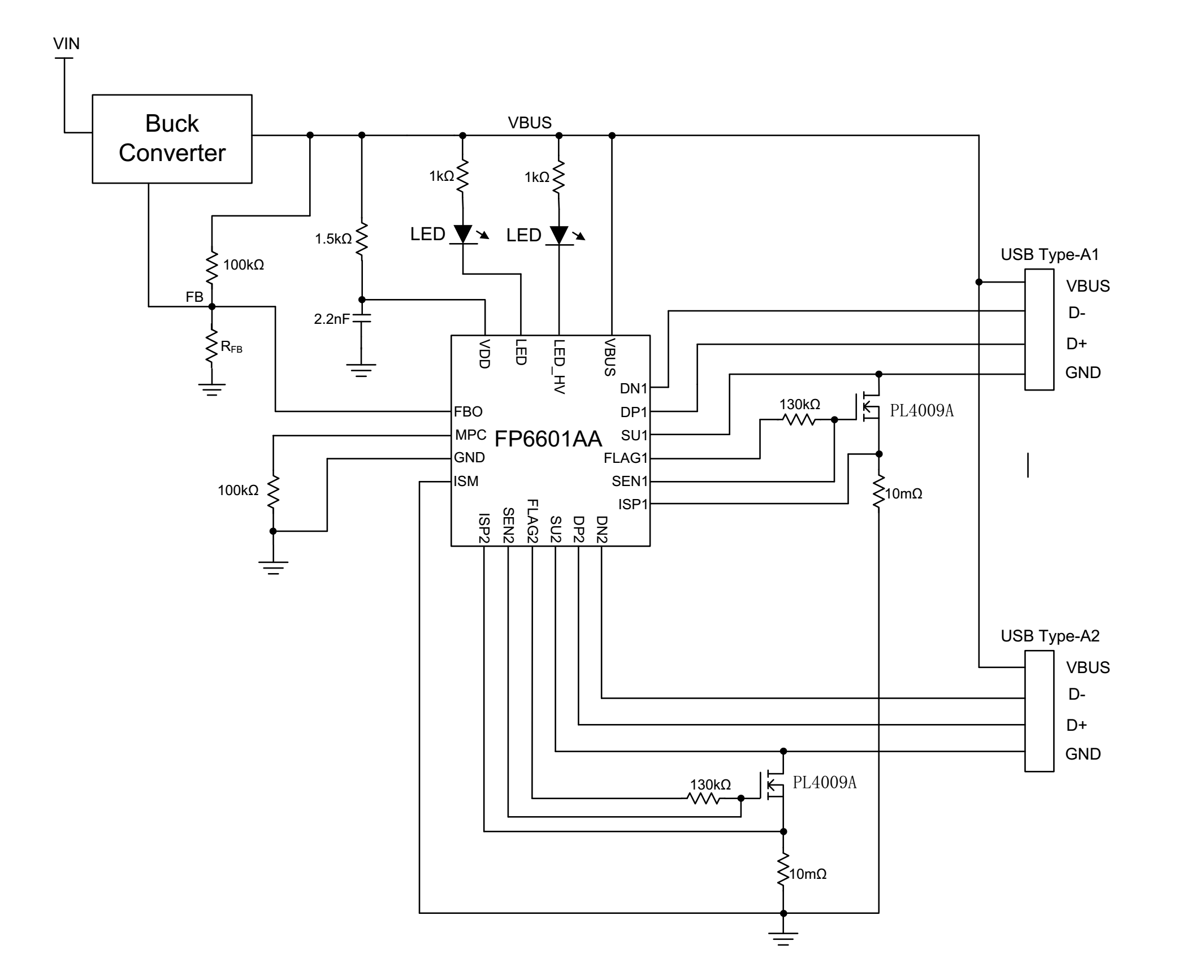
FP6601AA是一种双端口USB A型快充充电协议控制器,自动检测USB口的插入,自动快充充电协议的检测:高通QC3.0,高通QC2.0,华为FCP,三星AFC,自动监控USB端口的D+,D-数据和根据不同的手机和设备的取决,调整输出电压。
FP6601AA不仅支持BC1.2 DCP协议,也包括对苹果三星设备的智能识别(5V)。
FP6601AA能自动检测连接的充电设备是否为QC2.0/QC3.0或者FCP,AFC的功能电压调整,如果不符合,QC2.0/QC3.0或者FCP,AFC将被禁言,默认5V输出电压,FP6601AA的自动调整输出电压是取决于根据设备的要求,可提供3.6V--12V的输出电压。
FP6601AA是颗双USB端口的快充充电协议控制芯片,连接的充电设备,在双USB端口之间任意切换只用一个USB端口进行充电时,FP6601AA保留QC2.0/QC3.0或者FCP,AFC的功能电压调整,当此时再增加一个充电设备时,FP6601AA具有的自动插入检测将关闭输出,并重新启动输出的同时,关闭QC2.0/QC3.0或者FCP,AFC的功能电压调整,保留BC1.2和苹果三星的智能识别功能。
FP6601AA还具有快充充电指示灯功能,当5V输出时,LED灯常亮,当插入的充电设备启动QC2.0/QC3.0或者FCP,AFC的功能电压调整时,LED-HV灯常亮,LED关闭。
特点:
- USB A口的插入/输出检测
- 多端口控制应用
- 过电压保护
- 过流保护
- 短路保护
- LED指示功能
- CPC-20封装

可适用于如同下列产品:



深圳市百盛新纪元半导体有限公司
郑晓晓
2851339680
13534212799 / 0755-6130 3950
邮箱:Parkson@szparkson.net
公司:深圳市福田区华强北赛格广场24楼2405A